肾脏是身体的一个重要器官,属于泌尿系统的一部分,帮助身体过滤毒素,就像人体的过滤车间,能生成尿液,排出代谢废物,以维持体内水、电解质、蛋白质和酸碱等代谢平衡。同时还兼有一定的内分泌功能,如产生肾素、促红细胞生成素、活性维生素D等,以实现调节血压和钙磷代谢等。
肾脏对人体的贡献很大,却也很容易受到伤害。当肾脏受损时,残存的肾脏组织在一段时间内可以通过代偿维持人体正常生理机能,当肾脏继续损伤时,人体内的代谢废物就排泄不出去,直接威胁生命。

今天我们就来介绍一下肾病的相关实验室检查。
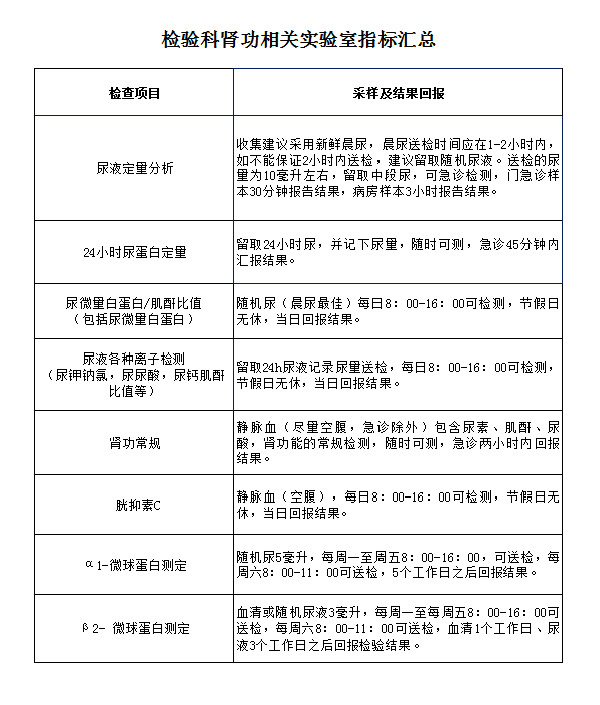
一.尿液标本检验
1、尿液定量分析:最清晰、最直观的分析出肾病前期的变化,也是迄今为止最常用的检验技术,方法简便、价格低廉,是判断肾脏疾病严重程度、预后的重要指标。
2、 24小时尿蛋白定量检测:蛋白尿按尿蛋白含量可分为三类,轻度蛋白尿:尿蛋白含量<0.5g/24h;中度蛋白尿:尿蛋白含量0.5-2g/24h;重度蛋白尿:尿蛋白含量>2.0g/24h。
3、尿微量白蛋白/肌酐比值(UA/CR)
白蛋白是中分子量蛋白,几乎不能从肾小球滤过。健康人的尿液中,每升尿白蛋白不超过20mg,浓度极低,因此又被称为“尿微量白蛋白检查”。
临床上常用于糖尿病、高血压及其他心血管疾病、肾脏高危因素、妊娠等进行早期筛查。

二、血液标本检验
血清学指标是最常用的肾脏功能检查指标。
1、肾功能常规(血尿素氮、血肌酐、血尿酸):代表肾脏的最重要的功能,包括肾小球滤过功能、肾小管重吸收、碱化等功能。肾功检查时判断肾脏疾病严重程度和预测预后、调整药物剂量的重要依据。
2、胱抑素C(Cys C)检查
血清胱抑素C(Cystatin C),又名半胱氨酸蛋白酶抑制剂C,只受肾小球滤过率影响,而不受其他因素如性别、年龄、饮食、炎症、血脂水平和肝脏疾病等干扰,因此血清中的Cys-C测定已被作为更灵敏更特异的反映肾小球功能的肾病早期检测指标。
3、肾小管功能检查
β2- 微球蛋白测定:判断肾小管受损的指标、肾小管蛋白尿的辅助诊断。用于糖尿病肾病、高血压肾病早期诊断及监视药物、重金属对肾小管的损害。
尿α1-微球蛋白测定:升高反映各种原因包括肾移植后排斥反应所致早期近端肾小管损伤。
4. 膜性肾病的检验指标
抗磷脂酶A2受体抗体(PLA2R):阳性有助于原发性膜性肾病的诊断,可以避免肾穿刺活检给患者带来的痛苦并降低检查费用。

肾有强大的储备能力,早期肾脏病变往往没有或极少有症状,所以早期诊断很大程度上要依赖于实验室检查,一般来说,在检查肾脏疾病相关血液和尿液的项目时,就可以发现肾脏异常,从而进一步诊断与治疗。对于一些肾病高发人群,或者是有一定症状反应的人群,建议您至少半年内复查一次,及时掌握体内各项指标及肾脏功能的变化,这样对于尽早治疗和积极预防肾病发展,有很好的帮助。
供稿:临床检验中心